欢迎进入汇智兴泰(北京)知识产权代理有限公司官网!
全国咨询热线:
菜单
新闻案例 News
新闻案例 新闻热点

@高新技术企业研发费用要点全解答:难点突破与合规操作要点

时间: 2025-06-30
浏览: 37





  高新企业丨研发费用要点全解答:难点突破与合规操作要点

研发费辅助账一定要有么?


一些企业在申报享受研发费用加计扣除时未设置或未规范设置辅助账,这可是存在潜在风险的。


研发费用辅助账是指自主研发的科技企业针对企业的研发费用建立单独的专账进行管理,按照研发项目、科目类别进行详细记录,俗称研发费用辅助账。


高新企业研发费用辅助账是指想要申报或者在证书有效期内的高新技术企业针对企业内部产生的研发费用进行核算。以此来判断企业的研发费用与销售收入的占比是否达到高新技术企业申报条件要求。这是评价企业是否能成为高新技术企业的重要条件。



高新技术企业研发费用辅助账怎么设置?


高新技术企业研发费用核算范围涉及:人员人工费用,直接投入费用,折旧费用,无形资产摊销费用,新产品设计费、新工艺规程制定费、新药研制的临床试验费、勘探开发技术的现场试验费,委托外部研究开发费用,以及其他费用。

企业的研发项目一般不会只是单个,因此需要在各研发项目间按项目投入的人工、材料、设备等建立辅助备查表进行统计。


 实务当中,企业同时会存在多个研发项目,领料当中也会出现研发和生产共用的情况,或者是多个研发项目材料共用情况。


在这种情况下,需要按照合理的依据,对归集的研发费用在研发项目间分配;具体分配依据有按耗用工时统计分配工资成本,有按研发项目使用材料标准成本分配材料成本的。实务当中,一些成本核算能力较弱的企业,因人力等限制,工时、标准成本数据未统计或者没有,操作中按研发所耗用的时间区间,有些会将人工、材料等费用按研发项目数量进行平均分配。



申请高新技术企业前形成的无形资产费用,可否计入申请期间的研发费用?


不能计入,但是该无形资产后续摊销计可以入研发费用。



企业土地使用权的摊销金额可以计入研究开发费用吗?


土地使用权和房屋价值分别入账,并且与研究开发活动直接相关的摊销金额可以计入研究开发费用。



企业研究开发费用全部是委托外部研究开发费用,是否符合高新技术企业研究开发费用的要求?


企业的研究开发费用全部是委托外部研究开发费用,其发生额按照80%计算后符合研究开发费用总额占全部研究开发费用总额比例要求的,就符合高新技术企业研究开发费用的要求。



企业年审报告和专项审计报告是不同事务所出具,出现了年度审计报告和专项审计报告研究开发费用数据不一致的情况,这时该以哪个为准,以及审计人员会如何处理?


高新技术企业认定程序中,对近三年研究开发费用和最近一年收入数据不一致的,以专项审计报告为准。审计会计师或税务师需要予以关注数据产生差异原因,并在工作底稿中注明原因及是否合理。



常见风险点


研发费的加计扣除涉及到项目立项、人员配置、费用归集、资料留存等多个环节,涉及到研发的前期、中期、后期等多个阶段,但在实际操作中,这些环节往往都存在一定的税务风险,如果不能对这些风险进行准确的识别和处理,就有可能造成企业不能享受研发费加计扣除的优惠,严重的话,还会造成大量的补税、滞纳金乃至罚款,甚至影响到高新技术企业的资质。


下面将简要地分析研发费加计扣除的常见风险点,以供相关企业参考。



研发活动的定性


企业不符合加计扣除政策的主体条件


研发费加计扣除政策对适用主体做出了一定限制,企业在进行研究开发项目管理的过程中,企业要考虑自己的产业和研究开发活动是否符合加计扣除的要求。企业应关注以下事项:


关注企业是否属于负面清单行业,根据《关于完善研究开发费用税前加计扣除政策的通知》(财税〔2015〕119号)第四条规定,以烟草制造业、住宿和餐饮业、批发和零售业、房地产业、租赁和商务服务业、娱乐业中的任意一项为主营业务,即,其研发费发生当年的主营业务收入占企业按《企业所得税法》第六条规定计算的收入总额减除不征税收入和投资收益的余额50%(不含)以上的企业,不得享受研发费加计扣除政策;


会计核算不健全、无法准确归集研发费的企业,以及企业所得税实行核定征收的企业,不得享受研发费加计扣除政策;

非居民企业不得享受研发费加计扣除政策。



活动内容可能不属于可加计扣除的研发活动


根据《关于完善研究开发费用税前加计扣除政策的通知》(财税〔2015〕119号)第一条规定,研发活动是指企业为获得科学与技术新知识,创造性运用科学技术新知识,或实质性改进技术、产品(服务)、工艺而持续进行的具有明确目标的系统性活动。


企业对产品或服务进行常规升级,直接应用某项研究成果,对现有产品或服务进行技术、材料、工艺等方面的重复或者简单变更,对产品或服务进行市场调查研究、效率调查或管理研究等,均不构成研发活动。不适用加计扣除政策。



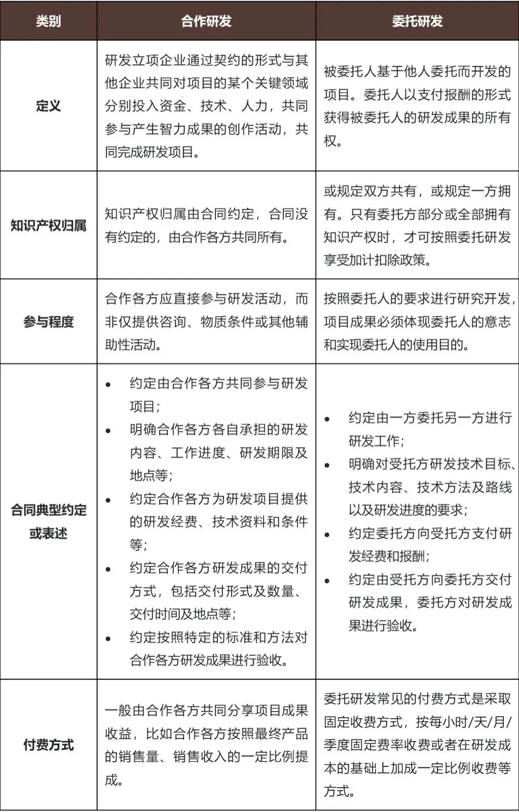
混淆委托研发和合作研发


研发活动一般分为自主研发、委托研发、合作研发、集中研发等多种方式,实践中委托研发和合作研发往往容易混淆,而两种方式下对应的研发费加计扣除处理不同。


对于委托研发而言,允许委托方按照实际支付给受托方的研发费的80%加计扣除(委托境外机构研发的,可加计扣除的金额不得超过境内符合条件的研发费的三分之二),而受托方不得加计扣除;合作研发项目则由合作各方就自身实际承担的研发费分别计算加计扣除。因此,企业需结合业务具体情况准确判断研发活动方式,并相应进行税务处理。


结合科学技术部发布的《技术合同认定规则》、国家税务总局发布的《研发费用加计扣除政策执行指引》和关于《委托研发与合作研发的区别》的解读,将合作研发和委托研发常见的差异总结如下表所示,供企业参考。


@高新技术企业研发费用要点全解答:难点突破与合规操作要点



研发人员的管理


研发人员是研究开发活动的核心组成部分,研究开发人员的人力成本在研究开发费用中所占的比例很大,因此研究开发人员的准确识别和归集显得非常重要。在实际操作中,由于企业对研发人员的管理不善和研发费用的归集不精确,有可能造成研发费加计扣除的风险。


错误将管理层、行政人员归集为研发人员


根据《国家税务总局关于研发费用税前加计扣除归集范围有关问题的公告》(国家税务总局公告2017年第40号)第一条第(一)款,研发人员包括研究人员、技术人员和辅助人员等。研发人员可以为企业职工,也可以为外聘研发人员(含劳务派遣)。


但应注意,行政、财务、后勤等不直接参与研发的人员,不属于研发人员范畴,其工资、薪金、五险一金、劳务成本等,不得计入加计扣除的范围。



研发费与生产经营费用未分别核算


《关于完善研究开发费用税前加计扣除政策的通知》(财税〔2015〕119号)第三条对于企业研发费会计核算与管理提出了要求,即“企业应对研发费用和生产经营费用分别核算,准确、合理归集各项费用支出,对划分不清的,不得实行加计扣除”。


实践中有的研发人员在从事研发活动的同时也会参与部分生产活动,并且相关人员的人事关系可能在生产部门,因此需要准确核算和划分相关人员的费用。



备查资料的准备


研发费加计扣除实行备案制,企业申报享受研发费加计扣除政策的,应在完成企业所得税汇算清缴工作后,及时将相关留存备查信息汇总整理完毕,供税务机关审核。


留存备查信息是税务部门审核企业研发费用是否符合加计扣除条件的重要基础,真实完整的留存备查信息是企业享有研发费用加计扣除条件的前提与基础。实践中,有的企业只注重研发方面的工作,而忽略了税务留存备查资料的准备,最终导致大额的研发费无法加计扣除。


因此,建议企业做好项目计划、立项文件、研发合同、费用分摊表、项目研究成果、研发过程性文件等备查资料的准备和保存工作;同时,还应根据财务会计制度要求,按研发项目建立研发费加计扣除辅助账目,准确地归集和核算当年的实际加计扣除研发费,以便于税务机关在事后核查时从容应对。


合规要点及完善建议


1、事前准备

(1)深化“业财融合”体系

  实践中,企业通常会将研发费加计扣除相关工作直接安排由内部财务(或税务)部门负责,但其中涉及大量的研发相关的专业工作,财务部门往往难以独立判断。因此,建议企业可设立财务部门牵头的专门工作小组,或确定专职人员负责研发费相关事项的管理,使业务同财务深度融合,提高协作效率和工作准确性。


(2)完善研发合同管理机制

  研发过程中签订的相关合同是研发费加计扣除相关事项判定的重要依据,建议企业在相关合同起草过程中充分考虑税务因素,多部门联动,交易各方进行充分沟通,事先对合同性质做出初步判定,正确选择制式合同模板(如有)或者在设计合同条款时重点突出事项的核心特点,降低后期对合同性质产生不同理解的可能性。


2、事中控制

(1)及时更新和归档研发项目资料

  研发项目资料是税务留存备查资料中不可或缺的一部分,企业应重视研发项目资料的管理,建议通过明确牵头部门和责任人、及时建立档案、定期进行审查等途径建立文件管理制度,对于研发活动中形成的文件及时进行更新和归档,防止由于研发周期较长导致的资料毁损丢失,或者因未及时更新资料导致的书面资料与项目实际执行不一致的情况。


(2)提高会计处理的规范程度

研发费加计扣除很大程度上有赖于企业会计核算的准确性,规范的会计处理有助于研发费加计扣除事项的顺利开展,因此我们建议企业从财务核算和会计处理层面进行规范,如明确划分研究阶段与开发阶段,避免对资本化时点产生争议;厘清加计扣除的范围和边界;对于非全职的研发人员及非专用于研发的仪器设备、无形资产,采用合理的方式进行费用分摊;建立研发费明细账,对研发费进行准确核算。


3、事后管理

(1)准备研发费加计扣除备查资料

  建议企业在年度结束后,及时准备和完善研发费加计扣除的备查资料,对于一些存在瑕疵的地方在企业所得税汇算清缴前及时采取补救措施。


(2)积极应对税务机关的问询

  面对税务机关的问询和核查,企业应结合税务留存备查资料,积极向税务机关进行解释和说明,尽可能打消税务机关的疑虑,避免引发税务机关进一步的关注或检查。


加计扣除政策是把“双刃剑”,对于企业来说,这是一个有利的政策,如果使用得当,能够有效地减轻企业的税负,缓解企业的财务压力,促进企业的技术进步。另一方面,如果企业违规享受税收优惠,将会产生“得不偿失”的税收风险。


因此,建议企业应加强对研发费用的合规管理,做到趋利避害、防微杜渐,并在必要的情况下,聘请相关专业机构对企业的研发费用进行合理的评价和分析,为企业研发工作的顺利进行提供“保驾护航”。

@高新技术企业研发费用要点全解答:难点突破与合规操作要点




公司案例 / Company case more >>
​恭喜北京美绿洲生物科技有限公司经我司代理成功通过2025年第一批北京高新技术企业认定(附名单)

北京美绿洲生物科技有限公司成功通过高新企业认定,不仅仅是展示了公司实力,同时肯定...

恭喜北京华大凌云科技发展有限公司经我司代理成功通过2025年第一批北京高新技术企业认定(附名单)

北京华大凌云科技发展有限公司成功通过高新企业认定,不仅仅是展示了公司实力,同时肯...

​恭喜北京信德中梯国际科技发展有限公司经我司代理成功通过2025年第一批北京高新技术企业认定(附名单)

北京信德中梯国际科技发展有限公司成功通过高新企业认定,不仅仅是展示了公司实力,同...

恭喜北京智翼科技有限公司经我司代理成功通过2025年第一批北京高新技术企业认定(附名单)

北京智翼科技有限公司成功通过高新企业认定,不仅仅是展示了公司实力,同时肯定了汇智...

​恭喜北京熊通电子科技有限责任公司经我司代理成功通过2025年第一批北京高新技术企业认定(附名单)

北京熊通电子科技有限责任公司成功通过高新企业认定,不仅仅是展示了公司实力,同时肯...

​恭喜星环众志科技(北京)有限公司经我司代理成功通过2025年第一批北京高新技术企业认定(附名单)

星环众志科技(北京)有限公司成功通过高新企业认定,不仅仅是展示了公司实力,同时肯...

公司资质 / Company qualification more >>
  • 信促会证书
  • 重质量守信用单位证书
  • 重合同守信用企业证书
  • 重服务守信用单位证书
  • 质量服务诚信单位证书
  • 企业资信等级证书

走进汇智兴泰

Entering huizhi xingtai

汇智兴泰(北京)知识产权代理有限公司成立于2013年,是一家综合性知识产权服务机构。致力于专业为企业、机构和个人提供商标、专利、版权等知识产权保护方案,专注于企业资质认证、基金项目、初创企业专服、财税咨询等服务。

公司自成立以来始终坚持以“自信诚信”为理念,积极汲取现代商业的最先进经营理念,努力创新服务模式和拓展业务领域。经过不懈发展,公司拥有了一批经验丰富的知识产权代理人、商标代理人、知识产权信息领军人才、高级信息分析师等人才资源,实现了不同专业领域知识共享和在业务上的相互支撑,形成了“全方位、多领域、专业化”的咨询服务链。年申请高新企业认证量超200件。如今,汇智兴泰凭借精准的业务流程管控能力、快速的反应能力、合理且有竞争力的收费标准等诸多优势与更多的企业达成了战略合作。未来,汇智兴泰将依托自身人才、服务优势进一步加深、拓展服务深度,为更多企业提供“一站式”知识产权服务。